找回密码
 注册
搜索
查看: 11169|回复: 9

《邮资机符志爱好者》月刊免费下载(第一期)

[复制链接]

25

主题

343

回帖

1929

积分

版主

积分
1929
发表于 2010-8-5 13:56:10 | 显示全部楼层 |阅读模式
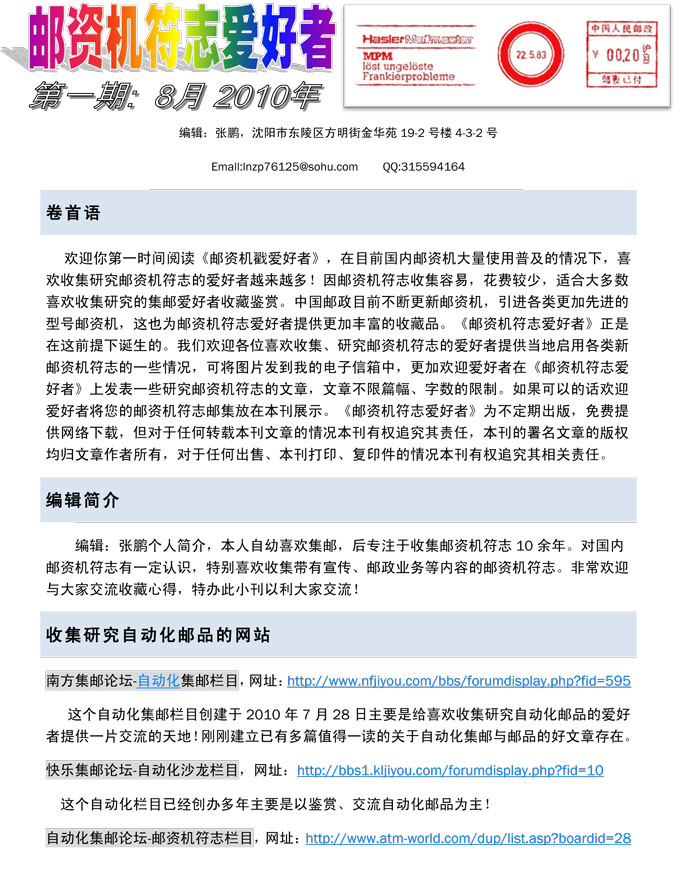
我利用业余时间编写了一小刊物《邮资机符志爱好者》,放在本网上供大家免费下载。这本杂志应该说是国内第一本有关邮资机符志方面电子杂志,因我是业余时间编辑,自身水平有限故难免有些错误缺点还请读者给予支持!本刊物只限在本网下载,请勿上传到其他网站,本刊的一些署名文章的版权均归署名作者所有,请勿转载到其他网站及其他各类媒体上!欢迎各位有能力的邮友给本刊投稿!
    在这里特别感谢为本刊第一期版提供文章的长春-吕学文邮友!   PDF文件下载地址:http://bbs.941jy.com/down-htm-pi ... %DA1%C6%DA.zip.html

《邮资机符志爱好者》第一期

我的杂志!第一期-1aaa.jpg

[ 本帖最后由 机戳迷 于 2010-8-6 22:09 编辑 ]
http://zpzp76125.blog.163.com/
收集各种邮资机戳,各种邮资已付邮戳!
沈阳市沈河区方明街金华苑19-2号432邮编110043张鹏收

334

主题

6218

回帖

3万

积分

管理员

积分
36165
发表于 2010-8-6 04:01:41 | 显示全部楼层
以下为代发图


我的杂志!第一期-2bbbb.jpg
我的杂志!第一期-3CCCC.jpg
中外首航专题,生肖专题,名人签名专题
E-maill:li12kai@163.com
回复

使用道具 举报

334

主题

6218

回帖

3万

积分

管理员

积分
36165
发表于 2010-8-6 04:13:10 | 显示全部楼层
我的杂志!第一期-4D.gif
我的杂志!第一期-5E.gif
中外首航专题,生肖专题,名人签名专题
E-maill:li12kai@163.com
回复

使用道具 举报

334

主题

6218

回帖

3万

积分

管理员

积分
36165
发表于 2010-8-6 04:16:02 | 显示全部楼层
我的杂志!第一期-6F.gif

我的杂志!第一期-7Gccccccc.jpg
中外首航专题,生肖专题,名人签名专题
E-maill:li12kai@163.com
回复

使用道具 举报

334

主题

6218

回帖

3万

积分

管理员

积分
36165
发表于 2010-8-6 04:26:48 | 显示全部楼层
我的杂志!第一期-8H.gif
我的杂志!第一期-9I.gif
中外首航专题,生肖专题,名人签名专题
E-maill:li12kai@163.com
回复

使用道具 举报

334

主题

6218

回帖

3万

积分

管理员

积分
36165
发表于 2010-8-6 04:29:53 | 显示全部楼层
我的杂志!第一期-10J.gif
中外首航专题,生肖专题,名人签名专题
E-maill:li12kai@163.com
回复

使用道具 举报

16

主题

826

回帖

3641

积分

贵宾

积分
3641
QQ
发表于 2010-8-6 11:52:16 | 显示全部楼层
回复

使用道具 举报

0

主题

2

回帖

104

积分

注册会员

积分
104
发表于 2010-10-24 22:00:33 | 显示全部楼层
补上一枚北京必能宝GB5300型02号机戳,
京.jpg
回复

使用道具 举报

25

主题

343

回帖

1929

积分

版主

积分
1929
 楼主| 发表于 2010-10-25 14:36:53 | 显示全部楼层
呵呵!欢迎补充啊!非常好的戳子!
http://zpzp76125.blog.163.com/
收集各种邮资机戳,各种邮资已付邮戳!
沈阳市沈河区方明街金华苑19-2号432邮编110043张鹏收
回复

使用道具 举报

1

主题

228

回帖

1282

积分

金牌会员

积分
1282
发表于 2011-2-27 18:37:03 | 显示全部楼层
真好也
收集:自动化、首日原地邮资封片、头发、葡萄酒、莲花专题 联系地址:317005 浙江省临海市东塍镇格溪 吴世军 Email:wushijun9@yahoo.com.cn 中国银行卡:开户:临海市支行东塍办 户名:赵凤莲卡号:4563516207014896006
回复

使用道具 举报

*滑块验证:
您需要登录后才可以回帖 登录 | 注册

本版积分规则

小黑屋|Archiver|手机版|中外集邮论坛 ( 粤ICP备06082285号 )

GMT+8, 2026-4-20 20:57 , Processed in 1.684390 second(s), 32 queries .

Powered by Discuz! X3.5

© 2001-2026 Discuz! Team.

快速回复 返回顶部 返回列表