中外集邮外论坛

 找回密码
 注册
搜索
查看: 7173|回复: 11

余耀强-邹道崇-李长顺主编的“清代两广邮戳”

[复制链接]
发表于 2016-11-14 23:39:50 | 显示全部楼层 |阅读模式
余耀强-邹道崇-李长顺 主编的“清代两广邮戳”


清代两广封面-1-A_resize.jpg

Vincent Lian 连应豪
香港郵學會 Hong Kong Philatelic Society
深圳市集邮协会 Shenzhen Philatelic Association
vincentlian55@gmail.com    vincentlian@hotmail.com
 楼主| 发表于 2016-11-14 23:43:58 | 显示全部楼层


清代两广邮戳-1_resize.jpg

清代两广邮戳-2_resize.jpg

Vincent Lian 连应豪
香港郵學會 Hong Kong Philatelic Society
深圳市集邮协会 Shenzhen Philatelic Association
vincentlian55@gmail.com    vincentlian@hotmail.com
回复

使用道具 举报

 楼主| 发表于 2016-11-14 23:44:43 | 显示全部楼层


清代两广邮戳-3_resize.jpg

Vincent Lian 连应豪
香港郵學會 Hong Kong Philatelic Society
深圳市集邮协会 Shenzhen Philatelic Association
vincentlian55@gmail.com    vincentlian@hotmail.com
回复

使用道具 举报

 楼主| 发表于 2016-11-14 23:45:24 | 显示全部楼层


清代两广邮戳-4_resize.jpg

Vincent Lian 连应豪
香港郵學會 Hong Kong Philatelic Society
深圳市集邮协会 Shenzhen Philatelic Association
vincentlian55@gmail.com    vincentlian@hotmail.com
回复

使用道具 举报

 楼主| 发表于 2016-11-14 23:46:15 | 显示全部楼层


清代两广邮戳-5_resize.jpg

Vincent Lian 连应豪
香港郵學會 Hong Kong Philatelic Society
深圳市集邮协会 Shenzhen Philatelic Association
vincentlian55@gmail.com    vincentlian@hotmail.com
回复

使用道具 举报

 楼主| 发表于 2016-11-14 23:50:09 | 显示全部楼层


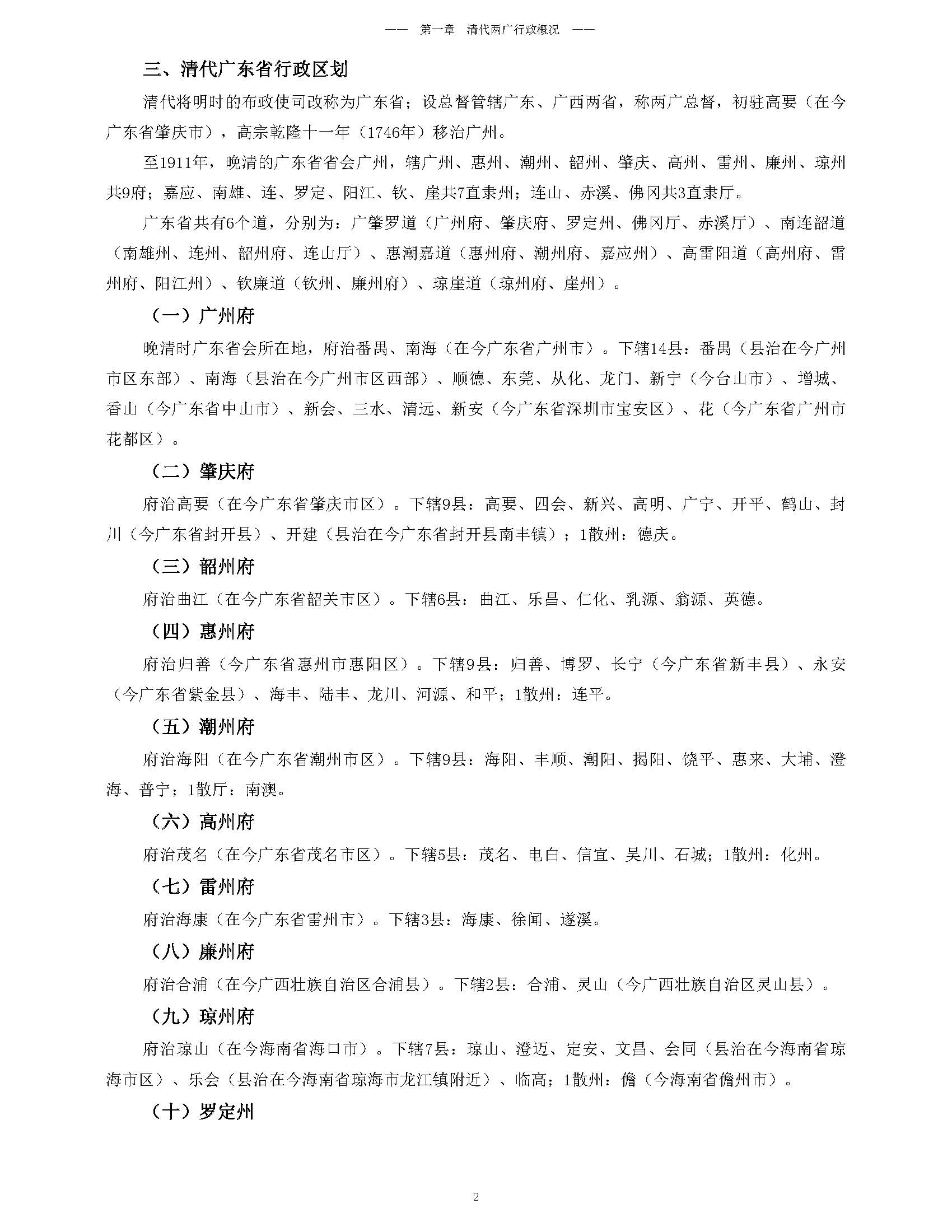
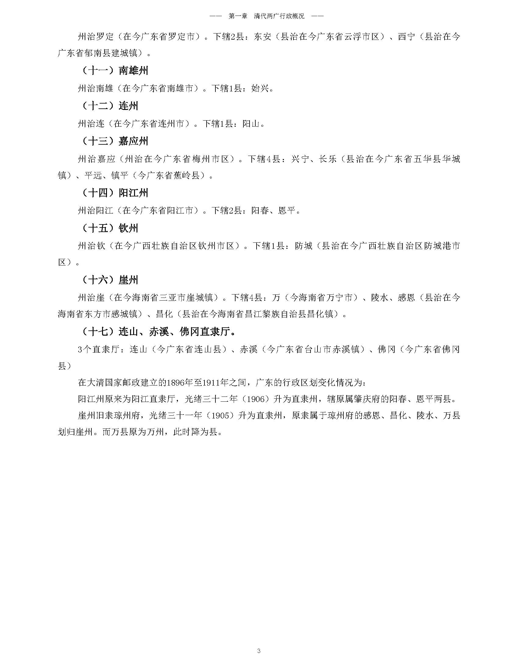
1 清代两广行政概况6 1-6_页面_1.jpg

1 清代两广行政概况6 1-6_页面_2.jpg

1 清代两广行政概况6 1-6_页面_3.jpg

Vincent Lian 连应豪
香港郵學會 Hong Kong Philatelic Society
深圳市集邮协会 Shenzhen Philatelic Association
vincentlian55@gmail.com    vincentlian@hotmail.com
回复

使用道具 举报

 楼主| 发表于 2016-11-14 23:54:23 | 显示全部楼层


5 广州府邮戳(其他地区)22 38-59_页面_01.jpg

5 广州府邮戳(其他地区)22 38-59_页面_02.jpg

Vincent Lian 连应豪
香港郵學會 Hong Kong Philatelic Society
深圳市集邮协会 Shenzhen Philatelic Association
vincentlian55@gmail.com    vincentlian@hotmail.com
回复

使用道具 举报

 楼主| 发表于 2016-11-14 23:55:33 | 显示全部楼层


5 广州府邮戳(其他地区)22 38-59_页面_04.jpg

5 广州府邮戳(其他地区)22 38-59_页面_05.jpg

Vincent Lian 连应豪
香港郵學會 Hong Kong Philatelic Society
深圳市集邮协会 Shenzhen Philatelic Association
vincentlian55@gmail.com    vincentlian@hotmail.com
回复

使用道具 举报

 楼主| 发表于 2016-11-14 23:56:38 | 显示全部楼层


5 广州府邮戳(其他地区)22 38-59_页面_06.jpg

5 广州府邮戳(其他地区)22 38-59_页面_07.jpg

Vincent Lian 连应豪
香港郵學會 Hong Kong Philatelic Society
深圳市集邮协会 Shenzhen Philatelic Association
vincentlian55@gmail.com    vincentlian@hotmail.com
回复

使用道具 举报

 楼主| 发表于 2016-11-14 23:57:30 | 显示全部楼层


5 广州府邮戳(其他地区)22 38-59_页面_14.jpg

5 广州府邮戳(其他地区)22 38-59_页面_15.jpg

Vincent Lian 连应豪
香港郵學會 Hong Kong Philatelic Society
深圳市集邮协会 Shenzhen Philatelic Association
vincentlian55@gmail.com    vincentlian@hotmail.com
回复

使用道具 举报

 楼主| 发表于 2016-11-14 23:58:49 | 显示全部楼层


6  肇庆府、罗定州、赤溪厅、佛冈厅7 70-76_页面_1.jpg

6  肇庆府、罗定州、赤溪厅、佛冈厅7 70-76_页面_2.jpg

Vincent Lian 连应豪
香港郵學會 Hong Kong Philatelic Society
深圳市集邮协会 Shenzhen Philatelic Association
vincentlian55@gmail.com    vincentlian@hotmail.com
回复

使用道具 举报

 楼主| 发表于 2016-11-15 09:28:53 | 显示全部楼层



此书印量少,可谓是限量版
对清代邮品有研究的集邮家及收藏家
颇有研究及收藏价值
是一本不可多得的清代邮品参考依据
经多位集邮专家的推荐,此书的价格已被提升
有兴趣收藏此书的集邮朋友们,
请发电邮至以下邮址,以便确认订购


Vincent Lian 连应豪
香港郵學會 Hong Kong Philatelic Society
深圳市集邮协会 Shenzhen Philatelic Association
vincentlian55@gmail.com    vincentlian@hotmail.com
回复

使用道具 举报

*滑块验证:
您需要登录后才可以回帖 登录 | 注册

本版积分规则

小黑屋|Archiver|手机版|中外集邮论坛 ( 粤ICP备06082285号 )

GMT+8, 2026-4-21 01:10 , Processed in 1.576083 second(s), 27 queries .

Powered by Discuz! X3.5

© 2001-2026 Discuz! Team.

快速回复 返回顶部 返回列表