中外集邮外论坛

 找回密码
 注册
搜索
查看: 10883|回复: 19

李生金的邮集作品-母乳哺婴及个人简介

[复制链接]
发表于 2010-10-3 12:38:47 | 显示全部楼层 |阅读模式
李生金是其中一位特出的深圳邮协会员,在他的集邮生涯里,他不断的磨练自己让自己从美术界介入集邮的领域里,
从我们客观的角度来看,无可否认的他必有一定的毅力和耐心才能使他有今天集邮的辉煌成绩。
李生金-2ok.jpg
Vincent Lian 连应豪
香港郵學會 Hong Kong Philatelic Society
深圳市集邮协会 Shenzhen Philatelic Association
vincentlian55@gmail.com    vincentlian@hotmail.com
 楼主| 发表于 2010-10-3 12:43:12 | 显示全部楼层
李生金的自我介绍

邮   缘

笔者:
   李生金 , 男, 生于1943年4月,   山西大同煤矿机电处退休干部

邮缘之源:自幼喜爱美术工艺,在学校参加美术组,多于学习创作。因获奖不断之因,故激发了爱美术之情,直至如今。小小方寸图案,却浓缩了大世界,被邮票上的精美图案所吸引,产生收藏之心。

收藏之感:由于邮票涉及的种类多,内容广,容易引起视觉上的偏爱,深感集邮意义和能组合成无声之文的作用。将日积月累邮品,寻求保存知识,如何分类,防变质,防潮安全收藏,以便观赏学习。

赏邮之见:邮票是国家名片,作用大种类多,观赏的邮品也会自然分类。类似国家发生重大庆典和科学突破的成就而发行的“纪念邮票”,也会起到对事件的宣传、纪念的作用。有计划、按地区、发行的山水美景。悠久文化历史,为特种邮品,显示出特殊景物,来挖掘图案内函意义,会学到许多人文知识和历史文化。

学邮之情:就是学习邮品的邮知邮识。
学邮知就是从票品图文上挖掘设计者的设计思路。内含意义及产生的作用,来供鉴赏研究,为创作主题的主体服务。
学邮识是邮品本身的图文直接发生的作用。邮品的种类,制作过程中的版别色彩,齿数,纸质等,来说明邮品的发展史的及质量。
如普28长城中的“八达岭”长城,就是北京印刷厂用影显版、荧光版,雕刻版,三版不同,分批分期印刷,还有的邮品用单色、三色、七色多种套色等学问。再如,现在常见到“个性化”邮票以国家邮政局发行的带有附票的个性专用邮票为载体,在附票上印制企业或个人设计的图文起到纪念、宣传介绍的作用。学习邮知邮识主要目的,就是利用专业知识通过研究组编成集。

集邮之作:集邮与邮集是两个概念,集邮是收藏、研究、鉴赏。邮集是用邮品组合成单一内容,时间,品种,组合成一定范围内主题来研究,观赏的专业知识。
以国际集邮联合会(FIP)竞赛性邮展规则来说明。也同“奥运”一样。有田径、游泳、球类、体操…..分类,而集邮的邮集在国际竞赛中类别,有传统、邮政史、邮政用品、极限、文献、航天、航空、专题等。

组编邮集如:“专题”就是选定主题,按主题内容要求围绕编成章节、以节叙章、以章来说明前言,前言也就是主题的概括意义的简短说明。从章节上将收藏的邮品挖掘出来含意编成一个故事或小说。每枚邮品都为节服务。每节内容都为章阐述。每章都是前言和主题的主体。从节章前言都是为完整的一个故事。也就为主题而叙说。要求逻辑性强、结构紧密、阐述内容丰富、按国际标准运用邮品组成。叫“专题邮集”。
邮缘-1-2ok.jpg
Vincent Lian 连应豪
香港郵學會 Hong Kong Philatelic Society
深圳市集邮协会 Shenzhen Philatelic Association
vincentlian55@gmail.com    vincentlian@hotmail.com
回复

使用道具 举报

 楼主| 发表于 2010-10-3 12:59:28 | 显示全部楼层
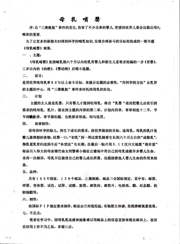
李生金的邮集作品-母乳哺婴
简介-2ok.jpg
简介a-2ok.jpg
简介b-2ok.jpg
Vincent Lian 连应豪
香港郵學會 Hong Kong Philatelic Society
深圳市集邮协会 Shenzhen Philatelic Association
vincentlian55@gmail.com    vincentlian@hotmail.com
回复

使用道具 举报

 楼主| 发表于 2010-10-3 13:01:20 | 显示全部楼层
李生金的邮集作品-母乳哺婴
第1页-2ok.jpg
第1页a-2ok.jpg
第1页b-2ok.jpg
Vincent Lian 连应豪
香港郵學會 Hong Kong Philatelic Society
深圳市集邮协会 Shenzhen Philatelic Association
vincentlian55@gmail.com    vincentlian@hotmail.com
回复

使用道具 举报

 楼主| 发表于 2010-10-3 13:03:12 | 显示全部楼层
李生金的邮集作品-母乳哺婴
第2页-2ok.jpg
第2页a-2ok.jpg
第2页b-2ok.jpg
Vincent Lian 连应豪
香港郵學會 Hong Kong Philatelic Society
深圳市集邮协会 Shenzhen Philatelic Association
vincentlian55@gmail.com    vincentlian@hotmail.com
回复

使用道具 举报

 楼主| 发表于 2010-10-3 13:05:21 | 显示全部楼层
李生金的邮集作品-母乳哺婴
第3页-2ok.jpg
第3页a-2ok.jpg
第3页b-2ok.jpg
Vincent Lian 连应豪
香港郵學會 Hong Kong Philatelic Society
深圳市集邮协会 Shenzhen Philatelic Association
vincentlian55@gmail.com    vincentlian@hotmail.com
回复

使用道具 举报

 楼主| 发表于 2010-10-3 13:07:00 | 显示全部楼层
李生金的邮集作品-母乳哺婴
第4页-2ok.jpg
第4页a-2ok.jpg
第4页b-2ok.jpg
Vincent Lian 连应豪
香港郵學會 Hong Kong Philatelic Society
深圳市集邮协会 Shenzhen Philatelic Association
vincentlian55@gmail.com    vincentlian@hotmail.com
回复

使用道具 举报

 楼主| 发表于 2010-10-3 13:12:19 | 显示全部楼层
李生金的邮集作品-母乳哺婴
第5页-2ok.jpg
第5页a-2ok.jpg
第5页b-2ok.jpg
Vincent Lian 连应豪
香港郵學會 Hong Kong Philatelic Society
深圳市集邮协会 Shenzhen Philatelic Association
vincentlian55@gmail.com    vincentlian@hotmail.com
回复

使用道具 举报

 楼主| 发表于 2010-10-3 13:14:10 | 显示全部楼层
李生金的邮集作品-母乳哺婴
第6页-2ok.jpg
第6页a-2ok.jpg
第6页b-2ok.jpg
Vincent Lian 连应豪
香港郵學會 Hong Kong Philatelic Society
深圳市集邮协会 Shenzhen Philatelic Association
vincentlian55@gmail.com    vincentlian@hotmail.com
回复

使用道具 举报

 楼主| 发表于 2010-10-3 13:16:01 | 显示全部楼层
李生金的邮集作品-母乳哺婴
第7页-2ok.jpg
第7页a-2ok.jpg
第7页b-2ok.jpg
Vincent Lian 连应豪
香港郵學會 Hong Kong Philatelic Society
深圳市集邮协会 Shenzhen Philatelic Association
vincentlian55@gmail.com    vincentlian@hotmail.com
回复

使用道具 举报

 楼主| 发表于 2010-10-3 13:21:45 | 显示全部楼层
李生金的邮集作品-母乳哺婴
第8页-2ok.jpg
第8页a-2ok.jpg
第8页b-2ok.jpg
Vincent Lian 连应豪
香港郵學會 Hong Kong Philatelic Society
深圳市集邮协会 Shenzhen Philatelic Association
vincentlian55@gmail.com    vincentlian@hotmail.com
回复

使用道具 举报

 楼主| 发表于 2010-10-3 13:23:12 | 显示全部楼层
李生金的邮集作品-母乳哺婴
第9页-2ok.jpg
第9页a-2ok.jpg
第9页b-2ok.jpg
Vincent Lian 连应豪
香港郵學會 Hong Kong Philatelic Society
深圳市集邮协会 Shenzhen Philatelic Association
vincentlian55@gmail.com    vincentlian@hotmail.com
回复

使用道具 举报

 楼主| 发表于 2010-10-3 13:28:09 | 显示全部楼层
李生金的邮集作品-母乳哺婴
第10页-2ok.jpg
第10页a-2ok.jpg
第10页b-2ok.jpg
Vincent Lian 连应豪
香港郵學會 Hong Kong Philatelic Society
深圳市集邮协会 Shenzhen Philatelic Association
vincentlian55@gmail.com    vincentlian@hotmail.com
回复

使用道具 举报

 楼主| 发表于 2010-10-3 13:29:46 | 显示全部楼层
李生金的邮集作品-母乳哺婴
第11页-2ok.jpg
第11页a-2ok.jpg
第11页b-2ok.jpg
Vincent Lian 连应豪
香港郵學會 Hong Kong Philatelic Society
深圳市集邮协会 Shenzhen Philatelic Association
vincentlian55@gmail.com    vincentlian@hotmail.com
回复

使用道具 举报

 楼主| 发表于 2010-10-3 13:31:17 | 显示全部楼层
李生金的邮集作品-母乳哺婴
第12页-2ok.jpg
第12页a-2ok.jpg
第12页b-2ok.jpg
Vincent Lian 连应豪
香港郵學會 Hong Kong Philatelic Society
深圳市集邮协会 Shenzhen Philatelic Association
vincentlian55@gmail.com    vincentlian@hotmail.com
回复

使用道具 举报

*滑块验证:
您需要登录后才可以回帖 登录 | 注册

本版积分规则

小黑屋|Archiver|手机版|中外集邮论坛 ( 粤ICP备06082285号 )

GMT+8, 2026-4-21 07:31 , Processed in 1.427202 second(s), 26 queries .

Powered by Discuz! X3.5

© 2001-2026 Discuz! Team.

快速回复 返回顶部 返回列表